Audits extra-financiers
Société à Mission, Rapport de durabilité, DPEF, CSRD, VSME, Bilans GES
L'ensemble des vérifications réalisées par POWNESS se conforment à la norme internationale ISO/IEC 17029, ainsi que:
- pour la DPEF: à l'ordonnance 2023-1142 du 6 décembre 2023, aux articles L.225-102-1, R. 225-104 et R.225-105 du Code de Commerce et à l'arrêté du 14 septembre 2018.
- pour la qualité de Société à Mission: à l'article L.210-10 du Code de Commerce
POWNESS s'engage à réaliser les vérifications dans le strict respect des principes d'objectivité, de transparence et d'impartialité, ainsi que dans le respect de l'éthique professionnelle (confidentialité et secret professionnel). Pour consulter l'engagement pris par le président de POWNESS, cliquez ici.
Notre processus de vérification : votre gage de confiance
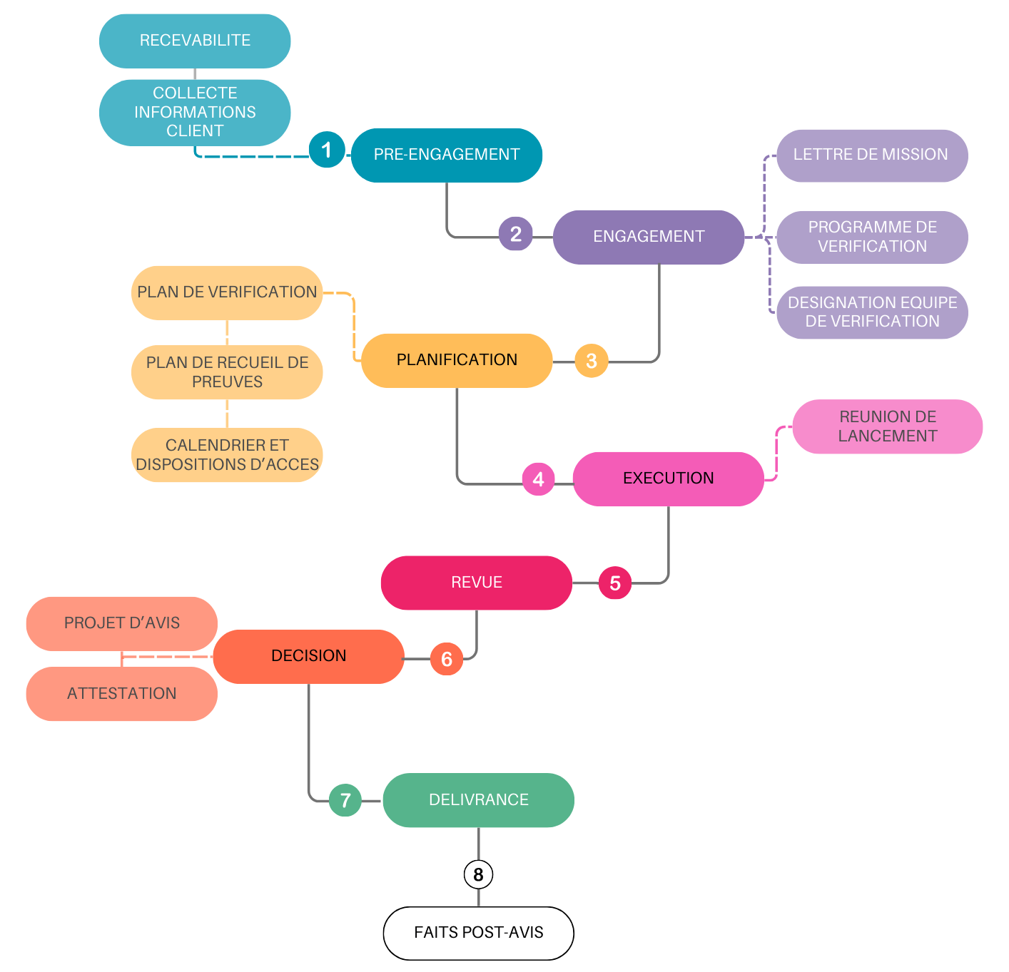
Nous avons mis en place un processus de vérification robuste et méticuleux, en parfaite conformité avec les exigences de la norme internationale ISO 17029.
Notre méthode est conçue pour vous garantir une évaluation objective et rigoureuse, transformant votre engagement en un puissant levier de confiance et de transparence.
Voici les grandes étapes de notre collaboration :
.png)
3. Planification : le succès d'une vérification repose sur sa préparation. Nous élaborons un plan sur mesure : définition des preuves à collecter, calendrier des interventions et organisation des accès. Rien n'est laissé au hasard pour assurer une mission efficace et fluide.
4. Exécution de la Mission : nos experts interviennent sur le terrain pour collecter et analyser les informations. Cette phase d'audit, lancée par une réunion de cadrage, est menée avec la plus grande rigueur pour s'assurer que toutes les données sont scrupuleusement examinées.
5. Revue : les travaux font l'objet d'une revue indépendante pour garantir une impartialité totale.
6. Décision : cette analyse aboutit à une décision qui se matérialise par la rédaction d'un avis synthétisant l'ensemble des conclusions.
7. Délivrance : l'avis vous est ensuite délivré sous un numéro d'enregistrement unique.
8. Faits post-avis : notre engagement se poursuit après la délivrance de l'avis pour gérer les faits éventuellement portés à notre connaissance après les travaux de vérification.
Au-delà du respect des exigences réglementaires, notre objectif est de vous fournir un avis de vérification qui renforce votre crédibilité. C'est l'assurance, pour vous et vos partenaires, d'une communication fiable et transparente.
Nos programmes de vérification DPEF (G02V2) et de vérification de la qualité de Société à Mission (G03V1) sont consultables sur demande.
Traitement des appels et des plaintes
Powness a mis en place une procédure pour permettre le recueil et le traitement des recours et plaintes. Pour consulter la procédure, cliquez-ici.
Pour faire un signalement, cliquez ici.
Pour consulter le statut d'un avis émis par POWNESS, cliquez ici.
